
面向 .NET 开发者的 MCP 入门指南
立即查看
一个基于有向无关图的 Agent 任务编排与调度的设计思路分享
立即查看
科普向的技术分享,以人脸识别这个场景为例,串联起机器学习、神经网络、深度学习、向量等一系列内容
立即查看
使用大模型分析你的微博用户画像,并在此基础上生成微博性格报告,灵感来自于 Twitter Personality。
立即查看
分享了 AI 智能体相关知识,从过去到现在,以及基于 ReAct 的智能体演示,科普向,适合初学者
立即查看
分享了基于 Semantic Kernel 的 AI 应用开发相关知识,科普向,适合初学者
立即查看
一个基于 ASP.NET Core 终结点路由打造的扩展,可以让你像调用一个 JSON API 一样调用 gRpc。
立即查看
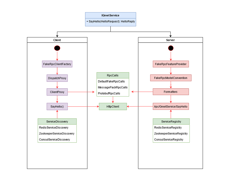
一个基于 ASP.NET Core 的轻量级 RPC 框架,因其通信建立在 HTTP 协议而非 TCP/IP 协议上,故不能称之为真正的 RPC 框架。由此得名:FakeRPC。
立即查看
基于共现理论提取《半泽直树》原著小说人物关系,技术栈为Python,辅助工具为Gephi
立即查看
基于WebGL的大量覆盖物交互案例,采用百度地图JavaScript API GL开发,经测试可支持8000到10000左右的点同屏展示
立即查看
黑客帝国经典数字雨动画
立即查看
访客信息 & 地理可视化,基于AntV的L7,访客数据来自个人博客:https://blog.yuanpei.me/
立即查看
基于LeanCloud的访问量统计工具,理论上可以接入任意站点,支持PV和UV统计、访客地理位置(https://api.ip.sb)、UserAgent(UAParser.js)等信息的统计功能。
立即查看
一个基于Python的Windows下的壁纸更换工具,支持以扩展的方式从不同源上抓取壁纸。目前已支持以下站点:Unsplash、必应壁纸、WallHaven、国家地理。
立即查看
一个使用Python + SQLite抓取并分析新浪微博数据的项目,通过抓取@西安月老牵线的微博来分析男女性的择偶观,使用朴素贝叶斯进行特征提取和文本分类,使用matplotlib对数据进行了可视化。
立即查看
一个使用itchat获取微信好友信息,然后通过Python进行数据分析及可视化的项目,该项目从性别、头像、签名、地区四个维度对好友信息进行分析,使用matplotlib及BDP个人版绘制相关图表。
立即查看
一个由一群仙剑爱好者发起的同人游戏,剧情设定在《仙剑奇侠传四》结局前100年时间内,该Demo实现了一个RPG游戏中所具备的基本元素,譬如关卡系统、装备系统、背包系统、剧情系统等等。因为个人精力有限,该项目于2017年被迫中止。
立即查看
该游戏是使用开源项目Lufylegend中的游戏素材,利用Unity3D游戏引擎重新制作的跑酷游戏,在这个游戏中玩家将变成一个奔跑的妹子,向着终点不断奔跑,在奔跑的过程中可以收集金币和勋章,基本上实现了一个完整的跑酷游戏。
立即查看
该游戏是用使用《保卫萝卜》的素材制作的一款简单的塔防游戏,在这个游戏中实现一个基础的塔防游戏的框架,可以使用Unity3D的编辑器来编辑和生成地图、敌人寻路路径等,可以通过配置Xml文件来设置敌人的攻击序列,实现了防守单位的AI和防守单位的部署等功能。
立即查看
一个使用Love2D/Lua游戏引擎制作的贪吃蛇小游戏,其核心内容是将蛇的运动和数据结构联系起来,即将集合中的最后一个元素移动到首位,开发这个小游戏主要是为了学习Love2D引擎。事实证明,这是一个非常出色的2D游戏引擎。
立即查看
一个使用C#开发的音乐播放器,具备一个音乐播放器的基本功能,可以按照用户的收听习惯智能地调整播放列表。通过该项目验证了两个想法:Xml4DB和JSON4DB,掌握了音频播放、歌词显示、ID3v1/ID3v2等技术。
立即查看